欢迎访问希尔梵认证有限公司网站
网站首页
企业邮箱
内部登陆
专业 创新 责任 卓越
赋能企业,传递信任,一证通行!
全国统一热线
0731-85519001
首页
希尔梵介绍
集团介绍
资质采信
希尔梵文化
希尔梵大事记
分公司介绍
公开性文件
组织架构
体系认证
服务认证
绿色低碳
培训服务
个性化服务
证书查询
证书状态查询
证书进度查询
内审员证书查询
人才招聘
联系我们
服务网络
公司总部
分支联系方式
申投诉专线
新闻中心
News center
集团动态
分支动态
通知公告
您现在的位置:
首页
>新闻中心
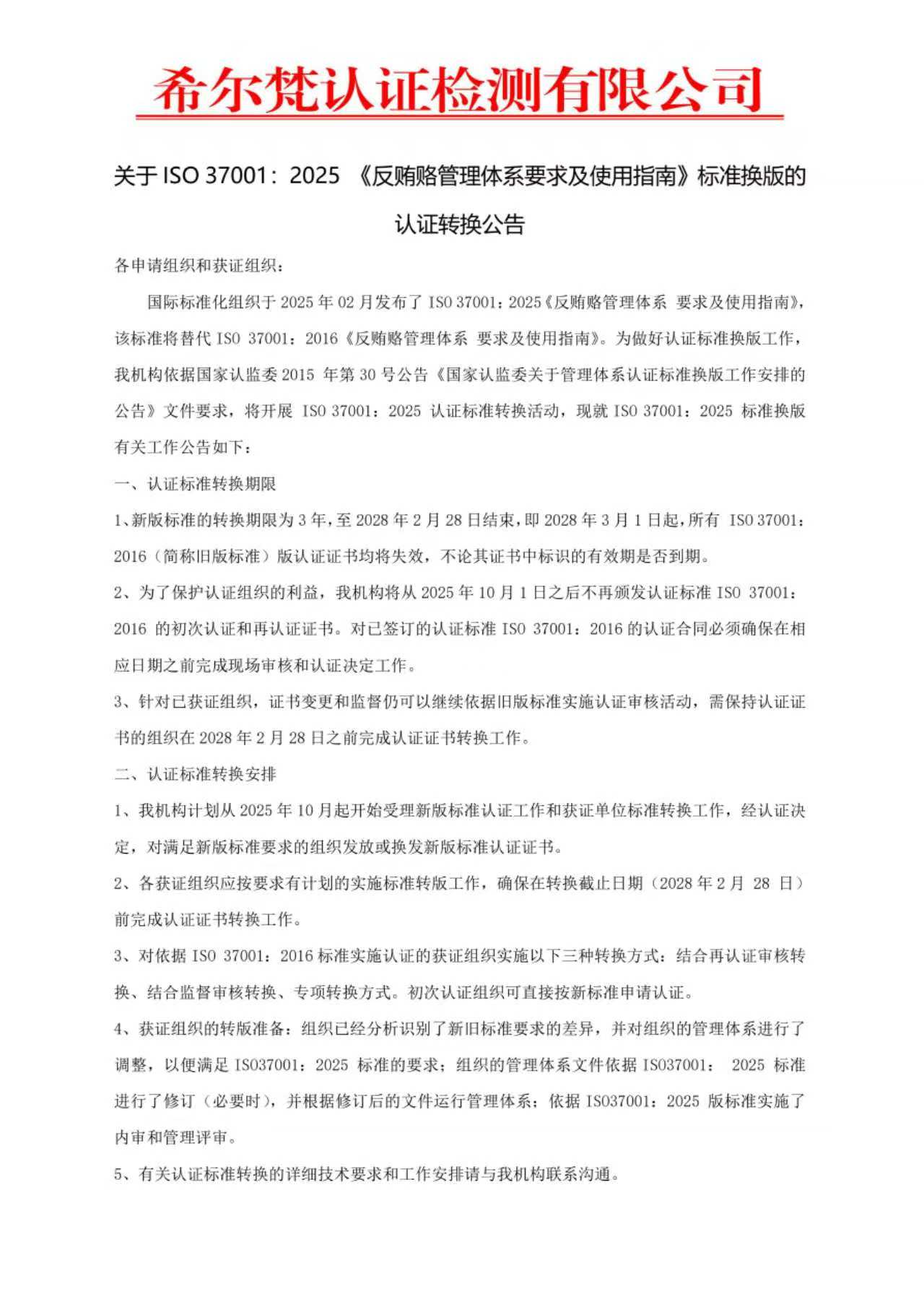
关于ISO 37001:2025反贿赂管理体系认证标准换版工作安排的公告
关闭
关闭